功能性食品市场,已然是一片红海。消费者对健康、情绪、儿童成长、口服美容等多元化需求空前高涨,品牌方与代工厂如何在激烈的竞争中脱颖而出,快速响应市场呼唤,推出兼具科学依据与独特卖点的创新产品?
答案或许就隐藏在一个看似熟悉,实则潜力远未被完全开发的成分之中。
近期,FDL数食有料对日本官方备案的9961款功能性表示食品及其背后的989个核心原料与配方,进行了一次前所未有的“地毯式”扫描。一个成分以973款备案产品的绝对优势,占据了近十分之一的江山,呈现出统治性地位——它就是GABA(γ-氨基丁酸)。
 制图:FDL数食有料 如今,这股风潮正席卷全球。QYResearch的市场洞察数据[1]显示,2022年全球GABA市场销售额已达1.1亿美元,预计到2029年将增至1.97亿美元,年复合增长率(CAGR)高达8.08%。γ-氨基丁酸(GABA),这一天然活性成分,正以其强大的作用机制、多维度的健康效益及日益完善的法规合规性,成为功能性食品领域备受瞩目的新星。 现在,让FDL数食有料与您一同深入探讨GABA的作用机制、四大黄金赛道与创新实践,共同把握功能性食品的下一个增长点。
 01 GABA是什么? 揭开“天然镇静剂”的科学面纱 1. GABA简介 γ-氨基丁酸(GABA,γ-aminobutyric acid),是一种天然存在于生物体内的非蛋白质氨基酸。1949年,Steward等人[2]在马铃薯块茎中首次发现了GABA。仅仅一年后,Roberts等人[3]就在哺乳动物的大脑中找到了它的身影。在此之后,GABA逐渐被发现广泛存在于动物、植物和微生物体内,并揭示了其作为中枢神经系统“主角”的地位。
 图源:media.gettyimages.com 研究证实,GABA是中枢神经系统中必不可少的内源抑制性神经递质。如果说谷氨酸(Glutamate)是驱动神经系统的“油门”,那么GABA就是与之抗衡的“刹车”。它在维持神经网络兴奋与抑制之间的精确平衡方面发挥着至关重要的作用,被誉为“天然镇静剂”。 其在改善睡眠、抗抑郁、抗焦虑、降血压、治疗糖尿病等方面,得到了广泛的科学研究与市场应用[4]。 2.GABA的来源分布 在健康状态中,人体内GABA 的体内合成是平衡的,然而,在衰老和压力的双重影响下,GABA 的积累会变得具有挑战性。而GABA 供应不足会引起焦虑、疲劳和心烦意乱等多重健康问题。因此,通过饮食或功能性食品适度补充GABA,对于维持机体稳态具有重要意义[5]。

研究显示[6],GABA广泛存在于果蔬(如草莓、荔枝)、谷物(如南瓜籽、小麦胚芽)和食用菌中,但天然食品中的含量普遍较低,无法满足人体达到健康效果的需求,这为高浓度、标准化的GABA功能性食品原料创造了巨大的市场机遇。
02
GABA核心作用机制——
三把“钥匙”解锁神经抑制
GABA的多重功效均主要是源于其能抑制神经元的机制,而这一点已经得到广泛证实。
1959 年,在Elliott 和 Jasper 全面回顾γ-氨基丁酸作用的综述中就已确认,GABA是大脑新陈代谢的正常产物,并且它对大脑功能以及某些周围神经结构具有重要作用。而在1968年,KELLY等人在《NATURE》上发表的研究也发现,γ-氨基丁酸对大脑皮层中的神经元有强烈的抑制作用,且这种作用与膜电位和电导的增加有关[7]。
 图源:NATURE 至今,已发表了诸多关于GABA抑制神经元的文章,关于GABA的作用机制也被逐渐完善。关于其抑制神经元的机制,绝非简单粗暴地“麻痹神经”,而是通过与神经元上的三种特异性受体——如同三把不同的“锁”——结合,进行精确的“门控”调节[8]。 1.与GABA-A受体结合(快速闸门) GABA-A是一种离子通道型受体,当GABA与GABA-A受体结合时,会导致氯离子通道打开,氯离子(Cl-)内流进入神经元。氯离子的内流使神经细胞膜的电位变得更负(超极化),这使得神经元更难被去极化,从而降低了神经元的兴奋性,抑制了神经冲动的产生。
 GABAA受体的结构图  图源:nature 
 2.与GABA-B受体结合(持久效应) GABA-B受体是一种代谢型受体,与G蛋白偶联。GABA与GABA-B受体结合,会激活抑制性的Gi/o型G蛋白,使其分解为Gαi/o和Gβγ两个亚基。Gβγ亚基在突触前可以抑制N型和P/Q型钙离子通道,减少神经递质的释放;在突触后,则通过激活内向整流钾离子通道,使钾离子外流导致神经元超极化,从而产生缓慢而持久的抑制效应。与此同时,Gαi/o亚基可以抑制腺苷酸环化酶来降低细胞内cAMP的水平,对神经元功能进行长期的代谢性调节[9]。
 代谢型 GABAB 受体的结构 图源:nature 
 3.与GABA-C受体结合(精细控制) 与GABA-A受体类似,当GABA与GABA-C受体结合后,会直接打开氯离子(Cl⁻)通道,使Cl⁻内流,从而抑制神经冲动。但与GABA-A不同的是,其激活所需GABA浓度更低(更敏感),产生的电流更小,且几乎不发生脱敏,因此能产生持续稳定的抑制效应。 通过这三类受体,GABA构成了大脑中最核心的抑制性调节网络,为管理睡眠、压力、情绪乃至生长发育等提供了坚实的生理基础。 
 03 三大黄金赛道—— GABA的产品创新机遇 1.高潜力蓝海市场——儿童成长支持 儿童的健康成长,不仅是家庭的核心关切,更是一个具备强大消费驱动力的庞大市场。这一时期奠定了其一生身体素质、认知能力和心理健康的基础。如今,在激烈的社会竞争背景下,中国父母的“成长焦虑”已达顶峰,转化为巨大的市场需求。 益普索(Ipsos)的《2022健康洞察报告》数据显示,中国父母对孩子健康的关注度评分高达9.33分(满分10分),显著高于成年人对自身健康的关注度(8.77分)[10]。这一数据清晰地表明,儿童健康消费已成为家庭支出的绝对优先项。此外,儿童营养品的市场规模也在高速增长中,依据MARKET RESEARCH INTELLECT的相关数据显示,2024年,儿童健康产品市场的估值为 USD 82.5 billion,预计到2033年将增长至 USD 120.3 billion,2026至2033年期间的年均复合增长率(CAGR)为 5.3%[17]。这背后,是家长们的“身高焦虑”、“专注力焦虑”和“情绪焦虑”。能够提供一站式、科学解决方案的原料,无疑将成为市场的“新宠”。 面对这一广阔市场,γ-氨基丁酸(GABA)凭借其在大脑和神经内分泌系统中的核心调节作用,为儿童成长提供了系统性的科学支持,完美契合了市场的核心需求。
 (1)核心功效:直接刺激生长轴,促进身高发育
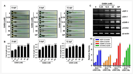
GABA最引人注目的功效,在于其直接促进生长激素(GH)分泌的能力,直击“身高焦虑”。由Tharanga Jayasooriya等人在斑马鱼模型中的最新研究揭示了其深层作用机制。研究证实,GABA通过特异性地激活细胞上的GABAA和GABAB受体,能够上调包括生长激素(GH)和胰岛素样生长因子-1(IGF-1)在内的关键生长基因的表达。这进而激活了经典的IGF-1/IGF-1R促生长信号通路,从分子和细胞层面展现了显著的生长促进效果[18]。

 同时,也有一定的临床数据为此提供支持。在复方r-氨基丁酸通过口服促进少年儿童垂体增加分泌生长激素的效果的研究中,口服复方GABA的偏矮儿童,其体内的生长激素(GH)水平出现显著增长,最高峰值达到了15.8 ng/ml,证实了GABA在人体中促进GH分泌的潜力[19]。 (2)协同功效:保障“生长睡眠”,优化生长环境 除了直接刺激,GABA还通过其经典的助眠功能,为生长激素的高效分泌创造了最佳的生理环境。科学共识指出,儿童的生长激素(GH)主要是在夜间深度睡眠时脉冲式释放的。可以说,深度睡眠就是儿童长个子的“黄金时间”。此外,睡眠质量差还会直接导致GH分泌受阻,并引发注意力不集中、易怒、生长迟缓等一系列连锁反应。 GABA通过其镇静和放松作用,能有效帮助儿童更快入睡并延长深度睡眠时间。这相当于为生长激素的高效分泌创造了一个不受干扰的最佳生理环境。因此,GABA通过优化睡眠这一关键环节,间接地、但同样有力地支持了儿童的健康成长和身高发育[20]。
 (3)根基功效:优化大脑发育,提升专注力 GABA对儿童的益处远不止于身体层面,它更是大脑健康发育的基石。 GABA在大脑发育中的角色是动态变化的。在发育的极早期阶段,它扮演着兴奋性角色,主动激发神经元活动,指导着神经元的增殖、迁移和分化,为大脑搭建起最重要的基础神经网络框架。 随着大脑成熟,GABA会引发“GABA发育转变”(GABA Shift),其功能从兴奋性转变为经典的抑制性。此时,它负责“精细修剪”神经回路,过滤无关噪音,稳定网络运行。这一转变对于儿童发展出良好的注意力、专注力和高级认知功能至关重要[21]。 洞察到GABA在儿童成长领域的巨大潜力,市场已迅速响应,推出了一系列精准面向儿童的营养产品 : 
 整理/制图:FDL数食有料 FDL数食有料分析发现,GABA在儿童成长方面多以”组合拳“的形式,从长高、助眠、提高专注力等多方面帮助儿童成长。主要通过与乳矿物盐/钙(骨骼基础)、乳清蛋白/水解蛋黄粉(肌肉与组织基础)、维生素D/K2(促进钙吸收和骨骼矿化)、赖氨酸(促进生长和食欲)等提供骨骼和身体发育必需的原料复配以帮助儿童长高;与磷脂酰丝氨酸和益生元等复配提高专注力;与山楂粉、茯苓粉、酸枣仁粉以及多种果蔬浓缩汁等复配,共同改善儿童的睡眠和营养吸收,拥有广阔的发展前景。 2.科技护肤新维度——口服美容 依据FDL数食主张发布的《2024年口服美容市场趋势白皮书》的相关数据显示:全球口服美容市场增长快速,2022年该市场规模已攀升至65亿美元,预计2032年将扩张至150亿美元[22]。在“成分党”和“科技护肤”理念的推动下,消费者对具备坚实科学依据、能够“由内而外”系统性改善肤质的口服美容产品需求空前高涨。GABA,凭借其在“神经美容学”和“情绪美容”领域的独特交叉优势,正成为这一赛道上具有爆发潜力的又一原料。而其在美容方面的功效也得到广泛的科学研究。
 图源:《2024年口服美容市场趋势白皮书》 (1)协同功效:“美容觉”帮助皮肤改善 GABA助眠的功效可以协同改善消费者的皮肤状态,这一点也已经得到了临床证实。 Hideki Hokazono等人研究了γ-氨基丁酸(GABA)对36位皮肤干燥,疲劳和睡眠障碍的女性进行了面部皮肤状况的影响,实验发现:GABA组的脸颊皮肤弹性明显改善[23]。此外,在另一项一项针对70名睡眠障碍受试者的随机、双盲、安慰剂对照试验中也发现,与睡眠改善同步,受试者的皮肤水合度、光泽度、弹性、紧致度、皱纹严重程度和粗糙度均得到显著改善[24]。 (2)直接作用:与肌肤对话 皮肤的真皮成纤维细胞和表皮角质形成细胞上,都存在功能性的GABA受体。这意味着口服吸收后进入循环系统的GABA,有可能直接与皮肤细胞“对话”,发挥生物学活性。这一点也已经在许多实验中得到了证实[25-28]:

基于这些科学发现,“神经美容学”和“情绪美容”的概念正逐步落地,GABA已被应用于部分前沿的口服美容产品中 :
 整理/制图:FDL数食有料 FDL数食有料分析发现:GABA在该赛道的应用策略并非作为单一主角,而是扮演着一个强大的“1+N”赋能者角色。它以“改善睡眠、缓解压力”这一核心功能(“1”)为基石,为多种经典的美容成分(“N”)——如胶原蛋白、抗氧化剂、保湿因子等——的夜间吸收和利用,创造了最佳的生理环境,从而开创了“情绪美容”和“睡眠美容”这一高潜力赛道。 3.已验证的百亿级市场——情绪与睡眠管理 随着社会竞争日益激烈、信息爆炸以及突发事件(如疫情、经济波动等)的持续冲击,焦虑和抑郁等情绪引发的失眠、抑郁症等健康问题,已成为全球数亿人生活质量受影响的普遍挑战。益普索Ipsos发布的2022年健康洞察报告显示,睡眠问题及精神压力始终位列健康困扰的前列。因此,探寻能有效缓解睡眠与情绪健康问题的解决方案,已迫在眉睫[10]。

 (1)改善睡眠:按下“快速入睡”键,开启“深度修复”模式 全球睡眠障碍问题已成为公共健康领域的焦点。据瑞思迈《2025全球睡眠数据报告》统计,全球近三分之一的人口存在睡眠障碍[11]。聚焦中国市场,中国睡眠研究会最新发布的《2025中国睡眠健康研究白皮书》进一步明确了市场的核心痛点——“异醒/早醒与入睡困难”(占比高达30%)[12]。故而,能够提供“稳定睡眠时间”或“快速入睡”解决方案的产品,其市场需求极为旺盛。而GABA作为大脑内源性的抑制性神经递质,提供了兼具理论深度与实证效果的解决方案。

 在一项由Atsushi YAMATSU等人[13]开展的随机、单盲、安慰剂对照交叉人体研究中,实验发现,口服GABA不仅显著缩短了入睡潜伏期,还增加了总的非快速眼动(non-REM)睡眠时间,从而全面改善了睡眠质量。 而Kai Liu等人[14]则从内在机理的角度揭示了GABA的作用:表达Lhx6转录因子的GABA能神经元在睡眠压力下被激活后,会直接向邻近的下丘脑外侧“觉醒中枢”释放抑制性神经递质GABA,从而抑制促觉醒Hcrt神经元活动,最终协同促进非快速眼动(NREM)和快速眼动(REM)两种睡眠状态的产生。同时,人体内还存在其他有相似作用的GABA能神经元发挥帮助睡眠的功效。
 Lhx6转录因子的GABA能神经元对Hcrt神经元的影响  图源:NATURE
 (2)缓解压力与焦虑:精准门控“情绪风暴中心” 除了失眠之外,焦虑症、抑郁症等情绪问题也广泛存在。据世界卫生组织(WHO)估计,全球约有4%的人患有焦虑症,3.8%的人患有抑郁症,预示着功能性食品在该方面存在的消费市场, 而GABA在抗焦虑和抗压方面的功效也得到了全面的科学证实。
 图源:世界卫生组织 研究发现,GABA主要通过激活杏仁核内部的抑制性GABA能神经元网络,扮演着一个精密的“闸门”(gate)角色。这个“闸门”能够精确地控制和抑制由杏-仁核发出的过度焦虑和恐惧信号,从而在神经源头平息情绪风暴[15]。 其功效也在人体临床试验中得到验证。在一项涉及63名健康成年人的随机、单盲、安慰剂对照交叉试验中,研究人员评估了口服GABA在急性压力下的作用。实验发现:压力导致所有人的α波和β波活动下降,但GABA组的大脑活动下降幅度显著减小。这表明GABA能够有效缓冲压力对中枢神经系统的负面生理冲击[16]。 针对GABA在促进睡眠及改善情绪方面的显著功效,市场上涌现出众多GABA相关的助眠产品。这已成为GABA产品最为主流且成熟的应用方向,其核心在于通过科学的成分协同作用,为消费者提供一套全面的睡眠解决方案。
 整理/制图:FDL数食有料
FDL分析发现:产品配方主要通过多成分复配的方式达到睡眠或是放松情绪的效果。常会采用褪黑素协同助眠,而使用L-茶氨酸、镁和天然草本提取物来增强放松效果、缓解焦虑。此外,产品形式仍以糖果、胶囊、饮料为主,可多进行产品形式的创新。
04
从法规到供应链——GABA产品开发指南
1.法规现状:全球通行,安全无忧
GABA作为内源性物质,安全性高,已被全球许多国家批准应用于食品当中。
国内,我国卫生部2009年的第12号公告将γ-氨基丁酸纳入新资源食品。在该公告中规定:γ-氨基丁酸GABA摄入量不得超过500mg/天,使用范围为饮料、可可制品、巧克力及其饮料、糖果、焙烤食品和膨化食品,但婴幼儿(依据《儿科学》定义:0-3岁的儿童)食品中不能添加。
在国外,日本厚生劳动省在2001年正式将γ-氨基丁酸列为食品原料;中国台湾卫生署亦于2005年将γ-氨基丁酸列为食品成分。在欧美,欧洲食品安全局(EFSA)和美国食品药品管理局(FDA) 承认乳酸菌发酵生产的GABA为天然食品添加剂。2008年美国将GABA列为公认安全物质(No.000257),允许在饮料、咖啡、茶和口香糖中添加(1%-4%);欧盟对于食品中添加GABA的限量为每天550mg。
但法规中并未明确GABA的纯度,故而其具体添加量有待考量。
2.供应链:成产方式多样、可支持大量产出[29]
提取、合成、发酵等多种生产方式,成本可控。
(1)化学合成:速度快、产量高,但由于其加工过程复杂、副产物多、安全性差、环境污染大等缺点,无法在食品中应用。
(2)植物富集:通过环境胁迫(如高温或低温等)促进植物合成γ-氨基丁酸。操作过程简单、安全性高,但产量低,难以满足大生产的需求。
(3)微生物发酵:利用乳酸菌、酵母菌、曲霉菌等常用于发酵的微生物菌株生产γ-氨基丁酸,该方法成本低、产量高、安全,可大量生产以满足食品、医药领域日益增长的复杂需求。
05
结语
在功能性食品的激烈竞争中,我们总在寻找下一个能够引爆市场的“超级成分”。而通过本文的梳理,答案已然清晰。
GABA,这个从大脑深处走来的“神经信号调节剂”,正以前所未有的广度和深度,重塑着功能性食品的版图。它不再仅仅是一个我们熟知的助眠成分,而是进化为一个能够系统性解决睡眠、情绪、成长、衰老等核心健康需求的平台型解决方案。
无论是通过通过脑电波数据来客观证明其助眠与抗压效果,保障“生长睡眠”来回应父母对孩子身高的期盼,抑或是通过“美容觉”的科学实证来满足Z世代对“熬夜后自救”的渴望,GABA都展现了其与当代消费者核心痛点深度共鸣的能力。它无疑是当下最具确定性和爆发力的增长引擎,把握GABA,就是把握住了一把打开功能性食品市场的黄金钥匙。
 参考资料 
 [1]QYResearch,2022年全球GABA市场洞察 [2]STEWARD F C, THOMPSON J F, DENT C E. γ-Aminobutyric acid: a constituent of the potato tuber?[J]. Science, 1949, 110: 439-440. [3]ROBERTS E, FRANKEL S. γ-Aminobutyric acid in brain: its formation from glutamic acid[J]. Journal of Biological Chemistry, 1950, 187(1): 55-63.  [4]许芮菁, 姜铖, 刘明川, 等. γ-氨基丁酸的检测方法及其功能性食品研究进展[J]. 食品工业, 2025, 46(2). [5]李海峰, 李冰冰, 石硕硕, 等. γ-氨基丁酸在食品中的应用研究进展[J]. 河南工业大学学报(自然科学版), 2023, 44(1).  [6]ZHOU H, CHEN H, BAO D, et al. Recent advances of γ-aminobutyric acid: Physiological and immunity function, enrichment, and metabolic pathway[J]. Frontiers in Nutrition, 2022. [7]KELLY J S, KRNJEVIĆ K. Effects of γ-Aminobutyric Acid and Glycine on Cortical Neurones[J]. Nature, 1968, 219: 1380-1381. [8]ZHANG Q, ZHU L, LI H, et al. Insights and progress on the biosynthesis, metabolism, and physiological functions of gamma-aminobutyric acid (GABA): a review[J]. PeerJ, 2024. DOI: 10.7717/peerj.18712. [9]BETTLER B, KAUPMANN K, MOSBACHER J, et al. Molecular structure and physiological functions of GABA(B) receptors[J]. Physiological Reviews, 2004, 84(3): 835-867. [10]益普索Ipsos,2022年健康洞察报告 [11]瑞思迈,《2025全球睡眠数据报告》 [12]中国睡眠研究会,《2025中国睡眠健康研究白皮书》 [13] YAMATSU A, YAMASHITA Y, PANDHARIPANDE T, et al. Effect of oral γ-aminobutyric acid (GABA) administration on sleep and its absorption in humans[J]. Food Science and Biotechnology, 2016, 25(1): 291-295. [14]LIU K, KIM J, KIM D W, et al. Lhx6-positive GABA-releasing neurons of the zona incerta promote sleep[J]. Nature, 2017, 548(7669): 582-587. [15]NUSS P. Anxiety disorders and GABA neurotransmission: a disturbance of modulation[J]. Neuropsychiatric Disease and Treatment, 2015, 11: 165-175. [16]YOTO A, MURAO S, MOTOKI M, et al. Oral intake of γ-aminobutyric acid affects mood and activities of central nervous system during stressed condition induced by mental tasks[J]. Amino Acids, 2012, 43(3): 1331-1337.  [17]MARKET RESEARCH INTELLECT,儿童健康产品市场分析 [18]ATHAPATHTHU A M G K, MOLAGODA I M N, JAYASOORIYA R G P T, et al. Gamma-Aminobutyric Acid (GABA) Promotes Growth in Zebrafish Larvae by Inducing IGF-1 Expression via GABAA and GABAB Receptors[J]. International Journal of Molecular Sciences, 2021, 22(20): 11254.  [19]李璐, 王永新. 运用复方γ-氨基丁酸增加分泌生长激素的研究[J]. 医学理论与实践, 2012, 25(3). [20]ZAFFANELLO M, PIETROBELLI A, CAVARZERE P, et al. Complex relationship between growth hormone and sleep in children: insights, discrepancies, and implications[J]. Frontiers in Endocrinology, 2024, 15.  [21]WU C, SUN D. GABA receptors in brain development, function, and injury[J]. Metabolic Brain Disease, 2015, 30(1): 367-379.  [22]FDL数食主张,《2024年口服美容市场趋势白皮书》 [23]HOKAZONO H, UEHARA E. Dermal Effects of Oral Administration of GABA in Humans[J]. Nippon Shokuhin Kagaku Kogaku Kaishi, 2016, 63(7): 306-313. [24]HAO Y, SONG W, QU L. Effects of a combination of Poria Cocos, Ziziphus spinose, and gamma-aminobutyric acid (GABA) on sleep quality and skin health: A randomized double-blind placebo-controlled clinical trial[J]. Food Science & Nutrition, 2024.  [25] HAN D, KIM H Y, LEE H J, et al. Wound healing activity of gamma-aminobutyric Acid (GABA) in rats[J]. Journal of Microbiology and Biotechnology, 2007, 17(12): 1931-1938. [26] ITO K, TANAKA K, NISHIBE Y, et al. GABA-synthesizing enzyme, GAD67, from dermal fibroblasts: evidence for a new skin function[J]. Biochimica et Biophysica Acta (BBA) – General Subjects, 2007, 1770(3): 339-344. [27]UEHARA E, HIDA H, HOKAZONO H, et al. GABA promotes elastin synthesis and elastin fiber formation in normal human dermal fibroblasts (HDFs)[J]. Bioscience, Biotechnology, and Biochemistry, 2017, 81(8): 1598-1601. [28]DENDA M, INOUE K, INOMATA S, et al. gamma-Aminobutyric acid (A) receptor agonists accelerate cutaneous barrier recovery and prevent epidermal hyperplasia induced by barrier disruption[J]. Journal of Investigative Dermatology, 2002, 119(5): 1041-1047.  [29]许芮菁, 姜铖, 刘明川, 等. γ-氨基丁酸的检测方法及其功能性食品研究进展[J]. 食品工业.
 本文来源:FDL数食有料
 
								 
								 
															