政策公告 | 市场监管总局关于发布《辅酶Q10和褪黑素保健食品原料备案产品增补剂型和辅料》的公告

2022深圳国际健康与营养保健品展

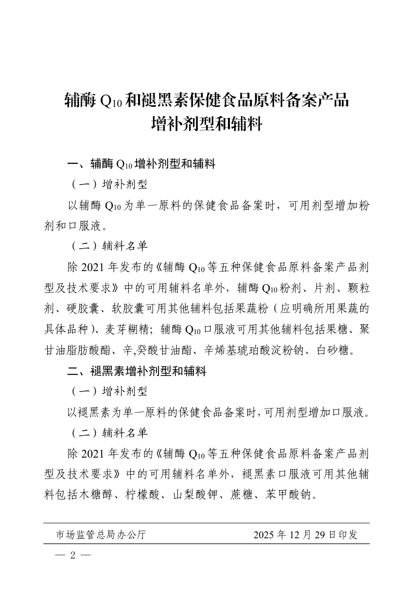
12月31日,市场监管总局发布《辅酶Q10和褪黑素保健食品原料备案产品增补剂型和辅料》的公告(以下简称公告),在2021年发布的备案产品剂型及技术要求基础上,进一步增补辅酶Q10和褪黑素备案产品剂型和可用辅料。此举旨在贯彻落实党中央、国务院关于实施健康中国战略、发展银发经济的决策部署,深入推进保健食品注册备案双轨运行,优化适老化产品供给,培育经济发展新动能。

根据公告,以辅酶Q10为单一原料生产的保健食品备案时,可用剂型增加粉剂和口服液;以褪黑素为单一原料生产的保健食品备案时,可用剂型增加口服液。公告的发布,为企业研发更适合老年人咀嚼吞咽和营养吸收的保健食品提供了重要指引,将进一步丰富消费者选择,满足市场需求。

据了解,公告自2026年3月1日起实施。

本文来源:国家市场监督管理总局

即刻预定展位/领取观众门票

👇

展位预定

观众领票

参展联系

中国医药保健品进出口商会
联系人:邢女士
电话:13501012078
邮件:xingcheng@cccmhpie.org.cn

上海博华国际展览有限公司
联系人:沈女士
电话:18917089313
邮件: nico.shen@imsinoexpo.com