热点洞察 | 《2026年药食同源策略报告》:药食天平——新概念如何赚到最多的钱、哪些选择必须选对

2022深圳国际健康与营养保健品展

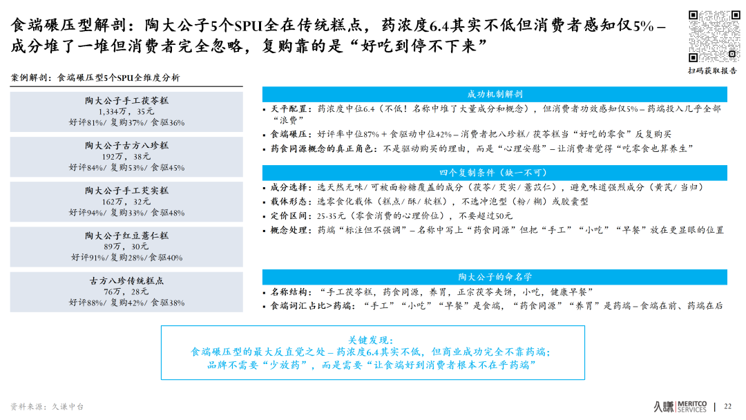
(图片来源:久谦中台)

以下内容来自久谦中台用研和电商工具

我们分析了33,844个药食同源SPU和14,038条消费者评论,发现了一个令整个行业不安的事实:

品牌在拼命”加药”,消费者却在投票给”食”。

86%的消费者购买药食同源产品后,对健康功效只字未提。他们谈论的是口味(48.2%)、口感(15.2%)、便利性(13.0%)。在复购原因中,”好吃想吃”以2.1倍碾压了”持续调理”。

以上研究内容来自久谦中台电商&用研数据库

这不是个别现象。这是一场正在发生的、不可逆的消费心智迁移。

01

药食天平:

一个解释所有品类兴衰的等式

我们将这个现象命名为“药食天平”

天平左端是”药”——成分、功效、概念。它创造了1.4到2.6倍的价格溢价,但无法驱动复购。天平右端是”食”——口味、形态、场景。它驱动了2.1倍于药端的复购,但限制了溢价。

药食同源商业化成功 = 药创溢价 × 食创复购。

更关键的发现是:

药端存在”不可逾越的天花板”——药浓度超过4到5之后,复购率从峰值23.9%急降至15.4%。

而食端几乎没有上限——中位销量从18单线性增长到98单,无拐点。

这意味着什么?90%的品牌正在错误的方向上加码。

以上研究内容来自久谦中台电商&用研数据库

02

增速差180%:

选对赛道比做好产品更重要

“药食同源”四个字嫁接到不同品类上,创造的商业价值天差地别。

休闲零食的增速差高达+180%——品类大盘几乎零增长(+1%),但药食同源产品以+181%狂飙。

中式保养的增速差仅+7%,SPU萎缩47%,概念红利已经释放完毕。

与此同时,三大品类内部的二级品类份额正在经历结构革命:

  • 在休闲零食中,传统糕点的销售额占比从2023年的16%飙升至2025年的50%、取代饼干膨化(73%→41%)成为第一大二级品类;

  • 在饮料冲调中,包装饮料从17%升至24%侵蚀冲饮品(78%→66%)的份额;

  • 在粮油速食中,方便速食从5%升至27%取代干货(83%→22%)成为新的增长极。

共同逻辑只有一个:消费者要更好吃、更方便、更成品化的药食同源产品。

以上研究内容来自久谦中台电商&用研数据库

03

食浓度是生死线:

爆款和滞销品的药浓度几乎一样

这是全报告最反直觉的发现。

我们整理了5716条深度标签的药食同源产品后,对它们药浓度和食浓度做了以下分类

药浓度五档分档标准

食浓度五档分档标准

通过对2025年销售额Top30的爆款SPU和尾部20的滞销品做”全维度扫描”,我们发现:爆款的药浓度中位数是3,滞销是4——几乎没有差异。但食浓度:爆款是4,滞销是2。

差2档食浓度 = 命运差别。

陶大公子手工茯苓糕是最好的证据。药浓度6.4(其实不低,名称中堆了大量成分和概念),但消费者功效感知仅5%。驱动复购的是87%的好评率和42%的食驱动——消费者把八珍糕当”好吃的零食”反复购买,药食同源概念只是”心理安慰”。

以上研究内容来自久谦中台电商&用研数据库

04

46%的SPU正在犯同一个错误

46%的药食同源SPU没有任何食品独立卖点。它们的名称中堆满了成分和功效,却没有留一个字给”好吃”、”方便”、”零蔗糖”。

这些SPU的中位销量是24单。有食品卖点的SPU是44单。差距45%。

修复成本是多少?可以忽略不计。

这是成本最低、回报最高、今天就能执行的单一行动。

以上研究内容来自久谦中台电商&用研数据库

05

正确顺序是场景→载体→成分→定价

90%的新进入者把顺序弄反了。

他们从”我有什么成分”出发——我有茯苓供应链,所以做一款茯苓粉,加上养胃功效,定价98元,投放早餐场景广告。然后消费者不买单。

正确路径是从需求侧倒推:消费者在什么场景吃零食?什么载体形态最匹配?糕点。什么成分适配糕点?茯苓。天平调到几?药4到5、食大于等于4。定什么价?25到35元。

这条路径已经被陶大公子验证——好评率81%,复购率37%。

以上研究内容来自久谦中台电商&用研数据库

写在最后

药食同源在6大一级品类的渗透率均不到0.1%,天花板极高,但窗口期只有1到2年——陶大公子的形态创新已经被杨先生跟进,Aege和龙巢的流量红利随时可能消退。

完整报告包含52页PPT、23张数据表、9个头部SPU全维度解剖、一套12维最优产品配置清单,以及存量品牌的12格行动矩阵和新进入者的8步决策树。

留给你的一个问题:

你的产品现在在天平的哪一端?如果今天就拿掉名称中所有的药端关键词,消费者还会复购吗?

如果答案让你犹豫了——你可能需要认真看看这份报告。

本文不构成任何投资建议,市场有风险,决策需谨慎

长按 & 扫码

获取最新数据

免费产品试用

本文来源:久谦中台 消费

本篇文章来源于微信公众号: HNC健康营养展